Spis treści:
Każdy właściciel strony internetowej chce, aby jego miejsce w sieci było odwiedzane jak najczęściej. W tym celu podejmuje szereg działań, które mają na celu zwiększenie ilości osób wchodzących na witrynę. Sama metoda ilościowa jednak nie wystarczy. Wraz ze wzrostem odnotowywanych sesji konieczne jest wdrożenie odpowiednich mechanizmów mierzenia ich pochodzenia. Tutaj nieocenioną pomocą okazują się źródła ruchu w Google Analytics.

Sekcję źródło/medium znajdziemy wśród standardowych raportów Google Analytics
Źródła to nic innego, jak określenie „miejsca”, z którego pochodzi ruch odnotowywany na danej stronie internetowej. To informacja skąd trafia do nas dany użytkownik. Mogą to być między innymi: wyszukiwarka (Google, Bing), określona domena (onet.pl), ruch pochodzący z płatnych wyników wyszukiwania (cpc) czy witryna odsyłająca (referral).
Informacje o tym, jakie jest źródło użytkowników naszej strony internetowej, są bardzo cenne. Wiedza na ten temat i analiza zgromadzonych informacji pozwalają określić efektywność podejmowanych działań reklamowych, znaleźć ich ewentualne słabe punkty oraz odkryć potencjał niezagospodarowanych jeszcze kanałów komunikacji. Choćby z tych powodów niemal każda analiza marketingowa powinna rozpoczynać się od zbadania pochodzenia ruchu. O ile jednak dane przypisywane do źródeł takich jak cpc, referral, social media na ogół nie stanowią problemów i trudności interpretacyjnych, schody zaczynają się, gdy w panelu widzimy rosnące znaczenie ruchu określonego mianem direct. Co kryje się pod tą etykietą?
Ruch bezpośredni to w najprostszym ujęciu ruch, który nie może być przypisany do żadnego innego źródła wyróżnianego przez Google Analytics. Proste? I tak i nie. Mówiąc inaczej, z ruchem bezpośrednim mamy do czynienia, gdy sesja nie niesie ze sobą konkretnej informacji o tym, jak dotarła do witryny. W konsekwencji braku tych danych „wpada” do worka zwanego direct. To, co wydaje się powierzchownie proste, ma jednak niebagatelne konsekwencje analityczne.
Brak informacji o pochodzeniu ruchu uniemożliwia dokonanie globalnej i precyzyjnej oceny poprawności prowadzonych przez siebie działań marketingowych. Ponadto ryzyko zakwalifikowania ruchu jako bezpośredniego sprawia, że zakłamywane są inne dane, co może prowadzić do wysnuwania błędnych wniosków o całościowej strukturze wizyt na naszej stronie i w konsekwencji uniemożliwiać np. odpowiednią dywersyfikację wydatków reklamowych. Mówiąc inaczej, jeśli część ruchu, która realnie pochodzi z innych źródeł, zostanie błędnie zakwalifikowana jako direct, zniekształceniu ulegną wszystkie dane, w oparciu o które bardzo często podejmujemy ważne decyzje wizerunkowe bądź biznesowe, np. te dotyczące zwiększenia budżetów reklamowych przeznaczanych na określony kanał komunikacji. Brak wiedzy na temat czynników wpływających na klasyfikację ruchu jako bezpośredniego nie jest więc wyłącznie zaniechaniem analitycznym i teoretycznym, ale bardzo często ma charakter ekonomiczny i zyskuje przełożenie na złe wydatkowanie budżetów reklamowych i w konsekwencji słabe wyniki kampanii.
Wszystko to sprawia, że bez świadomości na ten temat nie możesz poprawnie oceniać swoich działań oraz kosztów ponoszonych na przedsięwzięcia marketingowe i biznesowe. Po przeczytaniu tego artykułu problem ten będzie jednak wyłącznie przeszłością. W dalszej części znajdziesz kilka praktycznych informacji, które pozwolą zrozumieć, jak działa kwalifikacja ruchu bezpośredniego oraz umożliwią ustrzeżenie się przed błędnymi danymi analitycznymi.
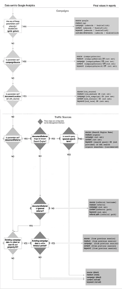
Pierwszym nieporozumieniem związanym z ruchem bezpośrednim w Google Analytics jest przekonanie wielu początkujących analityków o tym, że jest to ruch niejako utracony, z którym nie sposób nic konstruktywnego zrobić. Tymczasem również on niesie ze sobą pewne dane, które mogą okazać się przydatne. Kluczem do jego zrozumienia okazuje się odpowiednie zorientowanie w przyczynach, które stoją za tym, że część odwiedzin naszej strony internetowej jest klasyfikowana właśnie w ten sposób. W tym celu konieczne jest dokładne zrozumienie ogólnych mechanizmów kwalifikacji źródeł sesji przez Google Analytics. Wiedza z tego zakresu pozwoli uświadomić sobie, w jaki sposób narzędzie przetwarza poszczególne sesje, a poprzez to zyskać informacje na temat optymalizacji ruchu bezpośredniego w swojej witrynie. W zrozumieniu tego procesu pomocna będzie poniższa grafika.

Schemat kwalifikacji ruchu przez Google Analytics. Źródło: https://support.google.com/analytics/answer/6205762?hl=pl
Powyższy schemat prezentuje krok po kroku, w jaki sposób Google Analytics odczytuje i kwalifikuje źródła ruchu. Sesja, która trafia na witrynę, przechodzi pewien proces, podczas którego – w zależności od niesionej informacji – jest odsiewana i raportowana w określony sposób.
Powyższy schemat stanowi zobrazowanie procesu kwalifikacji ruchu trafiającego na stronę internetową z zainstalowanym Google Analytics. Brak informacji o parametrach Google Ads powoduje przejście do kolejnego elementu procesu, itd. Niemożliwość zakwalifikowania sesji do żadnego pojemnika sprawia natomiast, że ruch ostatecznie „ląduje” w przedziale direct. Prawda, że proste?
Direct jest więc ostatnim pojemnikiem, do którego może zostać zakwalifikowany ruch w Google Analytics. Dzieje się to zawsze wtedy, gdy w wyniku braku danych o pochodzeniu sesji, niemożliwe stało się jego „odsianie” i przyporządkowanie innym źródłom na wcześniejszych etapach działania algorytmu. Specjalnie nie omawiam tutaj szczegółowo poszczególnych etapów. Być może będzie stanowić to przedmiot osobnego wpisu, ważne jest, aby teraz zrozumieć główną zasadę, na mocy której sesja odczytywana jest jako bezpośrednia. Podkreślam więc to jeszcze raz – przejście całego procesu i niemożność przypisania mu jakiejkolwiek etykiety na poszczególnych etapach w wyniku braku niezbędnych danych, skutkuje kwalifikacją ruchu jako direct.
Wiemy już, w jaki sposób Google Analytics klasyfikuje ruch w obrębie naszej witryny internetowej. Zdajemy sobie sprawę również, że powodem tego typu raportowania jest brak danych o pochodzeniu sesji. Ale jaki jest powód ich utraty? Odpowiedź znajdziecie niżej.
Istnieje wiele powodów, dla których ruch w obrębie witryny internetowej może zostać zakwalifikowany jako ruch bezpośredni. Warto zapoznać się choćby z tymi najpowszechniejszymi, aby mieć pełną świadomość tych mechanizmów, a także wiedzieć, jakie działania wdrożyć, aby zmniejszyć jego udział w ostatecznych wynikach raportowych. Poniżej prezentuję kilka subiektywnie wybranych elementów, które mogą znacząco w tym pomóc.
Rozpocznijmy od rzeczy najbardziej oczywistej. Wyobraźmy sobie sytuację, gdy użytkownik doskonale zna naszą stronę internetową, albo jej nazwa zapadła mu w pamięci do tego stopnia, że adres wpisuje bezpośrednio w wyszukiwarkę, po czym naciska enter. Opisany schemat to najczęstszy i najbardziej podstawowy scenariusz pozyskania ruchu bezpośredniego. Alternatywą tej metody jest również kliknięcie jednej z zakładek, które przechowujemy w naszych przeglądarkach. W takim wypadku ruch również zostanie zakwalifikowany jako bezpośredni.
Dlaczego mówię o tak podstawowych rzeczach? Ponieważ mimo swojej oczywistości, a może właśnie poprzez nią, wiedza tego rodzaju nie jest brana pod uwagę podczas analiz. Warto mieć świadomość tego typu mechanizmów, szczególnie gdy organizujemy duże kampanie w mediach tradycyjnych, mające na celu budowanie świadomości istnienia marki i adresu www. To właśnie w ich przypadku, użytkownicy, którzy nie mogą kliknąć linku, będą wpisywać go w okno przeglądarki, powodując skokowy wzrost ruchu bezpośredniego, który w tym przypadku można z pewnością odczytywać jako sukces prowadzonych działań. Jak widać, nie zawsze stanowi on więc informację bez znaczenia. W pewnych ściśle określonych przypadkach może także nieść sygnały o powodzeniu naszej kampanii.
Czy jest jeszcze ktoś, kto nie słyszał o dark social? Ostatnimi czasy pojęcie to zrobiło zawrotną karierę. Jak pokazuje doświadczenie, rosnąca popularność i znajomość teoretyczna zagadnienia nie idzie jednak w parze z umiejętnością praktycznej interpretacji ruchu pochodzącego z tej niedostępnej części social media.
Dark social to nic innego, jak zespół metod udostępniania treści w mediach społecznościowych, który wymyka się możliwości bezpośredniego przypisania źródła ruchu. Wyobraźmy sobie, że w sieci znajdujemy interesujący blog czy sklep internetowy, którym chcemy podzielić się ze znajomymi. Co robimy w takiej sytuacji? Adres witryny wysyłamy za pomocą Messengera, Skype lub innych komunikatorów. Fakt, że nie skorzystaliśmy z wewnętrznych narzędzi portali społecznościowych, sprawia, że nie przekazujemy informacji o źródle takiej aktywności, a co za tym idzie, sprawiamy, że sesja kwalifikowana jest jako direct.
Wiemy już, czym jest dark social, w jaki sposób działa oraz że może być powodem kwalifikowania ruchu jako bezpośredniego. Dlaczego jednak warto brać pod uwagę ten czynnik?
O tym, jak doniosłe i znaczące jest to zagadnienie, pokazują dane statystyczne. Według badań nawet 80% udostępnianych treści odbywa się za pomocą prywatnych kanałów komunikacji takich jak email, Messenger itd. Jeżeli uświadomimy sobie również, że od kilku lat więcej osób korzysta z aplikacji do wymiany wiadomości niż z programów do tradycyjnych social mediów, właściwe podejście i analiza ruchu pochodzącego z dark social urasta do rangi jednego z najważniejszych zagadnień stojących przed każdym marketerem.

Popularność aplikacji do komunikacji tekstowej a popularność aplikacji social media. Źródło: The Messaging App Report, Business Insider
Mówiąc inaczej, wzrastająca ilość osób, które treściami dzielą się za pomocą prywatnych kanałów komunikacji, sprawia, że coraz częściej gubią się dane dotyczące pochodzenia ruchu, w związku z czym współczynnik direct wyraźnie wzrasta. Ogłoszone niedawno przymiarki Facebooka do szyfrowania komunikacji w Messengerze na wzór WhatsApp i coraz większe przywiązywanie wagi do bezpieczeństwa i anonimowości w sieci, z pewnością jedynie pogłębią ten problem i zwiększą znaczenie dark social w generowaniu ruchu bezpośredniego.
Jak ta wiedza pozwala jednak zminimalizować przekłamania ruchu tego typu? Oczekujących prostych rozwiązań muszę zmartwić. Póki co nie istnieją proste narzędzia i odpowiedzi, które umożliwią właściwą klasyfikację tego rodzaju sesji. Z „problemem” można poradzić sobie jednak kreatywnie. Dobre praktyki w tym względzie zakładają stworzenie wygodnych dla użytkowników i dobrze skonfigurowanych elementów udostępniania poprzez wskazane platformy, dzięki którym zachęcimy ich do przekazywania treści tradycyjnymi mechanizmami. Konieczne będzie także oznaczanie linków parametrami UTM. Konsekwentne podejście tego typu pozwoli odzyskać część informacji ukrytych w czeluściach dark social, a co za tym idzie, zmniejszyć współczynnik ruchu bezpośredniego na rzecz innych, bardziej wymiernych klasyfikacji.
Komu z nas – szczególnie tym, którzy chcą dzielić się swoją wiedzą – choć raz w życiu nie przydarzyło się stworzyć ebooka w formie dokumentu pdf czy word. Zaletą obiektów tego typu jest możliwość atrakcyjnego i przejrzystego przedstawienia dużej ilości informacji i sposobność kreowania profesjonalnego wizerunku marki. Treści tego rodzaju mają jednak również zasadniczy minus, szczególnie istotny w kontekście rozważanej tu kwestii.
Okazuje się bowiem, że linki w tego typu plikach, które tak chętnie w nich umieszczamy, nie przekazują informacji o źródle sesji, a co za tym idzie, ruch z nich pochodzący klasyfikowany jest jako bezpośredni. Oczywiście najprostszym sposobem jest zrezygnowanie z tego typu contentu i skupienie się na zamieszczaniu treści w obrębie stron www. Mam jednak świadomość, że nie zawsze jest to możliwe. Raporty, ebooki, infografiki świetnie się prezentują i coraz częściej są wykorzystywane przez profesjonalnych graczy. Nie można przecież pozostać w tyle.
Jeśli więc decydujesz się na publikację tego typu dokumentów, pamiętaj, aby zawarte w nich odnośniki zawsze oznaczać odpowiednimi parametrami UTM. Pamiętaj również, że pliki tego rodzaju są długowieczne, a ich popularność może znacząco przekraczać żywotność i konwersję innych typów, bardziej efemerycznych kampanii. Odpowiednie tagowanie pozwoli mierzyć ich sukces w długiej perspektywie.
Ważne! Warto także pamiętać o konsekwencji. Jednolitą strukturę oznaczeń należy stosować we wszystkich działaniach, aby nie narażać się na ryzyko przekłamań i nieprecyzyjnych danych.

Swoje linki możesz łatwo oznaczać za pomocą wygodnych narzędzi online, np.. https://ga-dev-tools.appspot.com/campaign-url-builder/
Https to nic innego, jak szyfrowana wersja protokołu http, która wpływa na bezpieczeństwo przesyłanych danych. Zwiększenie bezpieczeństwa użytkowników witryny to jednak nie jedyny wpływ osiągany po wdrożeniu certyfikatu, https ma także przełożenie na ostateczną pozycję witryny w wynikach wyszukiwania Google, jak i na… kwalifikację ruchu w Google Analytics.
Jak to działa w praktyce? Gdy użytkownik zabezpieczonej strony internetowej podąża na stronę niezabezpieczoną, dane odsyłające nie są przekazywane, w konsekwencji czego źródło sesji kwalifikowane jest jako direct. Mechanizm tego rodzaju ma bezpośredni związek z bezpieczeństwem protokołu i nie jest obecny w przypadku przepływów innego rodzaju, http do http, https do https czy http do https.
Wiedza na ten temat ma kolosalne znaczenie w przypadku budowania umiejętności odpowiedniej interpretacji ruchu bezpośredniego oraz jego optymalizacji. Pozwala bowiem wskazać jeden z możliwych powodów jego wzrostu oraz umożliwia przeciwdziałanie tego typu zjawiskom. Jeśli więc w obrębie własnej witryny obserwujemy nagły i znaczący skoku ruchu bezpośredniego, a jednocześnie nie posiadamy certyfikatu, warto chociażby sprawdzić, czy jedno z głównych odesłań do naszej strony nie przeniosło się na https, powodując „zagubienie” danych. W razie zaistnienia takiego przypadku, należy poważnie rozważyć migrację witryny do https i zaktualizowanie wszystkich linków zwrotnych tak, aby na nowo uzyskać wszystkie niezbędne dane do poprawnej klasyfikacji ruchu.
Należy także pamiętać, że kij ma zawsze dwa końce. Jeśli to Twoja zabezpieczona witryna stanowi główne źródło odesłań dla innej strony, która nie jest zabezpieczona certyfikatem, jej dane będą również błędne. Poniżej dla jasności zamieszczam jeszcze raz listę wszystkich możliwych odesłań wraz z podziałem na te zagrażające przekłamaniami w Google Analytics i te, które nie stanowią takiego zagrożenia:
Dane nie są przekazywane: https do http
Dane są przekazywane: http do http, https do https, http do https.
Bit.ly, ow.ly, itd. – któż z nas ich nie zna? Narzędzia skracające linki pozwalają w wygodny sposób pozbyć się problemu zbyt długich odsyłaczy i sprawić, że te będą prezentować się zawsze estetycznie. Choćby z tych dwóch powodów miliony internautów, także tych zajmujących się profesjonalnie marketingiem, przyzwyczaiło się do ich niemal codziennego użycia. Tymczasem okazuje się, że nieraz bezmyślne, skracanie linków może prowadzić do negatywnych konsekwencji w postaci zakłamywania danych otrzymywanych w Google Analytics.
Dlaczego tak się dzieje? Już tłumaczę. Podczas przekierowania skróconego adresu na właściwy, często tracone są dane o źródle takiego ruchu, w konsekwencji czego sesja zostaje rozpoznana jako bezpośrednia. Jak z tym walczyć? Bardzo prosto. Unikać skracania lub oznaczać swoje linki parametrami UTM, dzięki czemu Google Analytics nie będzie musiał polegać na danych z przeglądarki czy aplikacji.
Jeżeli dotarłeś(aś) do tego miejsca, gratuluję. Teraz nie będziesz mieć już problemu z poprawną interpretacją ruchu bezpośredniego. Wiesz także, jak przeciwdziałać jego nadmiernemu zwiększaniu się kosztem innych, bardziej miarodajnych źródeł.
Zanim jednak rozpoczniesz analizę sesji na swojej stronie internetowej, pamiętaj, że opisane wyżej powody kwalifikacji ruchu bezpośredniego są jedynie moim subiektywnym wyborem i nie wyczerpują listy wszystkich możliwych. Mam nadzieję, że wybrane elementy pomogą Ci jednak zorientować się w ogólnej zasadzie kwalifikacji ruchu przez Google Anatytics, a tym samym wskażą kierunki myślenia, które będą sprzyjać wnikliwszej analizie sesji na Twojej stronie internetowej. Zachęcam Cię również do samodzielnych poszukiwań. Im więcej wiedzy, tym lepiej. Zanim jednak zrobisz pierwszy krok i zaczniesz analizować swoją witrynę, mam dla Ciebie kilka wniosków, które zbierają najważniejsze informacje zawarte w tym tekście i które – mam nadzieję – pomogą Ci je wykorzystać w praktyce. Możesz potraktować je jako swojego rodzaju checklistę, dzięki której szybko zorientujesz się w specyfice struktury swojego ruchu bezpośredniego.
Pierwszym krokiem, który powinieneś zrobić, aby przeciwdziałać zagubieniu danych o pochodzeniu ruchu i tym samym kwalifikowaniu go jako bezpośredni jest tagowanie linków. Zawsze oznaczaj je odpowiednimi UTM-ami, dzięki czemu struktura sesji będzie dobrze widoczna. Pamiętaj, aby robić to regularnie i według ściśle przyjętych zasad. Konsekwencja ponad wszystko.
Jeśli Twoja strona nie jest zabezpieczona protokołem szyfrowanym https, zwróć uwagę, czy strony, które stanowią główne odesłanie do Twojej witryny, posiadają go. Jeśli odpowiedź będzie twierdząca, dane o pochodzeniu sesji będą gubione. Jeśli natomiast to Ty zdecydowałeś się wdrożyć certyfikat, pamiętaj o aktualizacji linków.
Jeśli prowadzisz akcje marketingowe, które mają na celu zbudowanie świadomości Twojej marki w mediach tradycyjnych lub adres swojej witryny umieszczasz na swoich produktach, pamiętaj, że współczynnik ruchu bezpośredniego będzie z czasem rósł. Myśl całościowo i miej świadomość podejmowanych działań i ich konsekwencji. Konkretne działania offline wiąż z wynikami ruchu bezpośredniego pochodzącymi z wrastającej świadomości swoich klientów.
Działasz w social media? Świetnie. Pamiętaj jednak, że większość ruchu w obrębie tego medium odbywa się poza oficjalnymi narzędziami udostępniania. To tzw. dark social. Miej tego świadomość i analizuj wzrosty ruchu bezpośredniego w kontekście akcji podejmowanych w mediach społecznościowych. Staraj się również przejmować inicjatywę i na każdym kroku zapewniaj swoim użytkownikom intuicyjne przyciski umożliwiające dzielenie się oferowanymi przez Ciebie treściami. Pamiętaj także o oznaczaniu linków.
Działanie zacznij od wyeliminowania błędów technicznych. Przeprowadź audyt poprawności wdrożenia kodu Google Analytics. Jeśli nie czujesz się pewnie w tego rodzaju działaniach, zleć to profesjonaliście. Pewność odpowiedniego wdrożenia kodu pozwoli wyeliminować błędne wnioski.
Nie bój się analizować i stawiać odważnych pytań. Na ruch bezpośredni patrz zawsze w kontekście innych podejmowanych działań i próbuj powiązać jego nagłe zwiększenie z realizowanymi kampaniami. Teraz wiesz już, jak go interpretować.
Jednym z największych nieporozumień jest traktowanie ruchu bezpośredniego, jako informacji straconej. Tymczasem jest to jedynie prawda połowiczna. Gdy weźmiemy pod uwagę wszystkie wyżej zawarte tezy, twierdzenie tego rodzaju może okazać się dużym błędem. Ruch bezpośredni to w praktyce często najbardziej lojalni użytkownicy naszych serwisów, a także potencjalni ambasadorzy naszych biznesów. Wystarczy umieć poprawnie zinterpretować ich działania. Choćby z tego powodu warto dokładnie mu się przyjrzeć.
To już wszystko. Jeśli masz opinię na temat tego artykułu, w czymś Ci pomógł, masz ciekawe case study, podziel się w komentarzu.
PS. Google Analytics podobnie jak wielu marketerów nie lubi ruchu bezpośredniego i walczy z nim swoimi sposobami. Świadczy choćby o tym predefiniowany mechanizm pierwszeństwa innych kwalifikacji. Jednym słowem, jeśli użytkownik trafi na stronę internetową z reklamy, a następnie wejdzie na nią bezpośrednio, wizyta nie zostanie nadpisana i nie trafi do „pojemnika” direct. Źródło direct nie nadpisuje innych.Wróć
Oceń naszą twórczość:
Umów się na bezpłatną konsultację
Co zyskasz?




W ciągu 1 godz. nasz doradca skontaktuje się z Tobą w celu umówienia dogodnego terminu konsultacji.
(Jesteśmy dostępni w dni robocze, w godz. 8:30–17:00)
Od Performance SEO do Demand SEO: jak AI zmienia budowanie widoczności marki
SEO 2.0: więcej niż wyszukiwarka, więcej niż kliknięcie Sztuczna inteligencja zmusza branżę SEO do wyjścia […]
SEO i AI bez tajemnic: odpowiadamy na pytania, które boisz się zadać swojej agencji
SEO w dobie AI: jak nie zostać w tyle, gdy Google zmienia zasady gry? Świat […]
Koniec ery upychania słów kluczowych. Jak pisać, żeby roboty i ludzie Cię rozumieli?
Jak przestać pisać dla robotów, a zacząć wygrywać w Google dzięki AI SEO Pamiętasz czasy, […]
Jak pozycjonować się w AI Search? Strategie widoczności w Google AI Overviews i chatbotach
AI Overviews: jak przygotować swoją strategię treści na największą zmianę w historii wyszukiwania? Pamiętasz, jak […]
Blog firmowy jako silnik wzrostu: jak pisać, by zyskać klientów i widoczność w AI?
Czy AI i TikTok zabiły blogowanie? Wręcz przeciwnie – teraz liczy się bardziej niż kiedykolwiek […]
Audyt treści: od „maszynowej papki” do eksperckiej wartości – jak wygrać z Helpful Content Update i wymaganiami AI?
Audyt treści w dobie AI i HCU: jak uratować widoczność Twojej strony? W świecie SEO, […]
Nowa struktura SEO w erze sztucznej inteligencji: od rankingu do autorytetu i konwersji
Od rankingu do cytowania: jak nowa struktura SEO wywraca marketing wyszukiwania do góry nogami Żyjemy […]
Sprzedaż jutra: jak AI wpływa na konwersję i sprzedaż online i dlaczego musisz zoptymalizować swoje treści
Ruch, konwersja, sprzedaż: jak sztuczna inteligencja maksymalizuje kluczowe wskaźniki Twojego sklepu internetowego Zastanawiałeś się kiedyś, […]
AI Mode – nowy model wyszukiwania i jego wpływ na SEO
AI Mode w Google – koniec szukania, początek rozmawiania? Zobacz, co to zmienia w SEO […]
Fundamenty widoczności: SEO vs. GEO – dlaczego to już nie to samo?
GEO i AI: nowe SEO. Jak zyskać widoczność, gdy Google podaje odpowiedzi „na tacy”? Pamiętasz […]
Stabilność zwycięża: jak częste zmiany budżetu sabotują algorytmy Google Ads
Pułapka „Ciągłej Optymalizacji”: jak codzienne zmiany budżetu przewracają Twój wózek Google Ads Wszyscy to znamy. […]
5 Powodów, dla których Twoi konkurenci inwestują w Google Ads (i Ty też powinieneś)
Gdzie są Twoi klienci? Pora przestać być niewidzialnym i zainwestować w widoczność Nie oszukujmy się: […]
Koniec ręcznej optymalizacji: jak Tryb AI przekształca licytację i targetowanie w PPC
Koniec z ręcznym klikaniem: jak stać się architektem konta PPC i wygrać w nowej erze […]
Przepis na sukces: uzupełnij algorytm AI Google Ads dawką ludzkiej kreatywności
Performance Max Cię wyręczy, ale czy Cię zastąpi? Odkryj, jak pozostać mistrzem strategii! Pamiętasz czasy, […]
Przyszłość wyszukiwania: jak personalizacja w AI Mode redefiniuje SEO
Czy Twoje SEO jest gotowe na 2026? Jak Google AI Mode całkowicie personalizuje wyniki wyszukiwania […]
Query fan-out: jak sztuczna inteligencja w Google rozbija Twoje zapytanie na 100 sub-pytań i zmienia zasady gry w SEO
AI zmienia zasady gry: dlaczego Twoje klasyczne SEO już nie wystarcza i jak działa Query […]
Google Ads w AI Mode – praktyczne dostosowanie strategii i nowe metryki
Koniec klikania, czas na konwersację: jak AI Mode zmienia zasady gry w Google Ads Wyszukiwarka, […]
Praktyczny przewodnik GEO SEO: jak optymalizować treści pod AI Overviews (SGE) i chaty
AEO: jak sprawić, by Google AI cytowało Twoją Treść, a nie konkurencji Witaj w świecie, […]
Od rankingu do cytowania: strategia E-E-A-T w nowym ekosystemie AI
Wiarygodność w czasach generatywnej AI: opanuj E-E-A-T, by przetrwać w wyszukiwarce Kiedyś E-A-T (Expertise, Authoritativeness, […]
GEO SEO – wpływ na content marketing i proces tworzenia treści (AI-Ready Content)
GEO: zmień myślenie o Content Marketingu, zanim zrobi to za ciebie AI W świecie, w […]
GEO SEO – generatywna rewolucja w wyszukiwaniu. Jak Twoja treść zostanie zacytowana?
Zapomnij o klasycznym CTR: jak zostać ekspertem cytowanym przez AI (i dlaczego potrzebujesz GEO SEO) […]
Czym jest Core Web Vitals w SEO?
Core Web Vitals to zestaw metryk wprowadzony przez Google, który ma na celu ocenę jakości […]
Co to jest long tail
„Long tail” (długi ogon) w kontekście SEO odnosi się do dłuższych, bardziej szczegółowych fraz kluczowych, […]
Pozycjonowanie Long Tail
Czy zastanawiałeś się kiedyś, dlaczego Twoja strona nie pojawia się w wynikach wyszukiwania, mimo że […]
Czym jest optymalizacja techniczna SEO?
Optymalizacja techniczna SEO to jeden z elementów skutecznej strategii pozycjonowania. Obejmuje działania, które mają na […]
Modele rozliczeń reklamy internetowej – wyjaśniamy najważniejsze pojęcia
Model rozliczeń w kampaniach internetowych może w dużej mierze zadecydować o tym, czy osiągniesz wyniki, […]
Ile kosztuje reklama w Google Ads i co na to wpływa?
System reklamowy Google Ads pozwala firmom różnej wielkości docierać do konkretnych grup odbiorców, umieszczając ich […]
Czym jest i do czego służy Google Tag Manager?
Jeśli prowadzisz biznes online, wiesz, jak duże znaczenie ma skuteczna analityka. Każda kampania marketingowa, strategia […]
Audyt E-E-A-T – skontroluj swoją stronę www
Czy zastanawiałeś się kiedyś, dlaczego niektóre strony internetowe zdobywają topowe pozycje w Google, mimo że […]
E-E-A-T w SEO – co to takiego i dlaczego Google tak bardzo na to stawia?
Zastanawiałeś się kiedyś, dlaczego niektóre strony internetowe trafiają na pierwszą stronę Google niemal bez wysiłku, […]
Jak skutecznie współpracować z agencją marketingową – Przewodnik dla przedsiębiorców
Podjęcie współpracy z agencją marketingową to decyzja, która ma bezpośredni wpływ na rozwój i konkurencyjność […]
Jakie treści publikować na blogu firmowym?
Prowadzisz firmę i chcesz dotrzeć do odbiorców za pomocą treści, wykorzystując do tego swoją stronę […]
Ile kosztuje pozycjonowanie strony w Google?
Według statystyk Search Engine Journal z 2021 roku współpraca z topowymi agencjami międzynarodowymi kosztuje minimum 500 dolarów […]
Google vs TikTok – walka o Pokolenie Z
Proces wyszukiwania informacji zmienia się z pokolenia na pokolenie. Wiele osób jest przekonanych, że w […]
Trendy w SEO 2024, czyli co i jak robić, by wyświetlać się na najwyższych pozycjach w Google?
Czeka nas kolejny rok wyzwań. Wyzwań wymagających, ale ciekawych oraz inspirujących. Takich, które choć korzystają […]
Analiza konkurencji: Kompleksowy przewodnik po badaniach i narzędziach
Postawmy sprawę jasno: bez znajomości rynku i świadomości tego, co i jak robią Twoi internetowi […]
Search Generative Experience (SGE) – co to jest i jak zoptymalizować stronę zgodnie z zasadami SGE?
Google wyświetla Generatywne Wyniki dla 86,83% wszystkich zapytań wpisywanych w wyszukiwarce (źródło: seo.ai) . Powyższe statystyki […]
Czym jest intencja wyszukiwania (search intent)? – Obszerny poradnik
Jak zrozumieć użytkownika po tym, co wpisuje do wyszukiwarki i po co nam ta wiedza? […]
Plany contentowe – czym są i jak je tworzyć?
Każdy rodzaj działań związanych z marketingiem internetowym wymaga planu. Te związane z content marketingiem, czyli […]
Linkowanie wewnętrzne – co to jest i jak działa?
Linkowanie wewnętrzne – co to jest i jak działa? Vademecum. Mnóstwo energii oraz setki godzin […]
Pozycjonowanie stron internetowych – na czym polega?
Pozycjonowanie stron internetowych Zastanawiasz się jak tak naprawdę działa pozycjonowanie strony internetowych www w wyszukiwarce lub […]
Jak wykorzystać chatboty do poprawy obsługi klienta?
Chatboty zyskują na popularności, jako narzędzie do obsługi klienta ze względu na swoją dostępność i […]
6 zastosowań chatbotów na stronie internetowej
Chatboty to jedno z rozwiązań technologicznych, które w ostatnich latach zyskały na popularności w branży […]
7 grzechów głównych w prowadzeniu firmowych social mediów
Mówi się, że Internet nie wybacza błędów. Social media też nie. Dlatego jeśli jeszcze nie […]
10 pytań, które trzeba zadać agencji SEO zanim rozpoczniesz z nią współpracę.
Przed podjęciem decyzji o współpracy z agencją SEO, warto przygotować kilka pytań, które pomogą Ci […]
Cechy idealnego linku
Każdy właściciel witryny internetowej, a nawet zwykły użytkownik sieci wie, że tym, czym dla człowieka […]
Czy reklamy na Twitterze nie są zagrożone?
Kolejny zwariowany dzień w życiu Elona Musk’a Przejęcie Twittera to temat, który ciągle budzi wiele […]
Real Time Marketing. Z czym to się je?
Mówi się, że jeśli nie ma Cię mediach społecznościowych, to nie istniejesz. Dlatego firmy kładą […]
Chatboty – pomoc dla firmy czy sposób na zirytowanie klienta?
Boty to z jednej strony bardzo wygodne rozwiązania dla firmy, która dzięki temu oszczędza sporo […]
Czy hashtagi na Facebook’u mają sens?
Do używania hashtagów przyzwyczailiśmy się na Instagramie, Twitterze czy TikToku. Facebook jakoś nigdy nie mógł […]
Remarketing w Google Ads
Remarketing pełni bardzo ważną rolę w tworzeniu strategii marketingowej Twojej firmy. Jego celem jest przypomnienie […]
Artykuły sponsorowane – czy warto w nie inwestować?
Artykuł sponsorowany to jedna z wielu form reklamy i jeden z wielu sposobów na wykorzystanie […]
Do czego służy Piksel? 6 korzyści z używania tego narzędzia w kampaniach reklamowych
Kampanie reklamowe w mediach społecznościowych to jedno z wielu skutecznych działań marketingowych. Dzięki reklamom na […]
Skuteczne opisy produktów – 10 najważniejszych zasad
Mówi się, że dobry produkt obroni się sam. Może to i prawda, jednak żeby mógł […]
W jaki sposób urozmaicić treści na naszej stronie?
Aby stworzyć ciekawą treść, trzeba zwrócić uwagę także na jej formę. Nawet najbardziej merytoryczny tekst […]
Jak dbać o poprawną indeksację nowego sklepu internetowego
Tworząc nowy sklep internetowy warto zadbać o to, aby roboty indeksujące, która zostaną na niego […]
Copywriter doskonały – jakich błędów unikać w tworzeniu treści?
Człowiek ma to do siebie, że nie chce być określanym mianem przeciętniaka. Dlatego też większość z nas […]
Storytelling w marketingu
Wszyscy wiemy, jak duża jest siła dobrze opowiedzianej historii. Opowieść pełna emocji, która intryguje czytelnika […]
Długofalowe reklamy cyfrowe niedoceniane przez reklamodawców? Wyniki najnowszego badania
Działania długofalowe przynoszą efekty? Inflacja i spowolnienie gospodarcze spowodowały, że marketerzy ze szczególną uwaga przyglądają […]
Czy warto prowadzić blog firmowy?
Prowadzenie bloga firmowego wymaga czasu, wiedzy oraz systematyczności. Wielu osobom może wydawać się niepotrzebnym dodatkiem, […]
Zasady tworzenia atrakcyjnych postów na social media
Atrakcyjne treści w mediach społecznościowych mogą przysporzyć firmie zarówno nowych obserwatorów, jak i nowych klientów, […]
Instagram testuje nową platformę. Jak będzie działała?
Instagram zawsze deklarował, że głównym celem jest wspieranie twórców. Szefostwo tej aplikacji nie ukrywało też, […]
Jak radzić sobie z kryzysem w social mediach?
Kryzysy w mediach społecznościowych mogą zdarzyć się każdej marce, nawet takiej, która bardzo dba o […]
Dyrektywa Omnibus – jak zmieni się buzz marketing?
Marketing szeptany, znany również pod pojęciami: marketing rekomendacji, lub anglojęzycznymi: buzz marketing, whisper marketing lub WoMM, czyli […]
Jak sposób komunikacji w social mediach wpływa na wizerunek marki?
Media społecznościowe są nieodłączną częścią komunikacji z klientami. Większość ludzi posiada konto na Facebooku czy […]
Jak być bezpiecznym w social mediach?
Jakie niebezpieczeństwa na nas czekają? Jeżeli chcemy bezpiecznie poruszać się po social mediach, musimy być […]
Influencer marketing – czy nadal jest opłacalny?
Niedawne badania wykonane przez firmę Metwater pokazują, że influencer marketing w dalszym ciągu pełni istotną rolę w […]
TikTok rozpoczyna współpracę z WooCommerce
Nowe rozwiązanie, jakie w ostatnich dniach zaproponował TikTok, może się okazać znacznym ułatwieniem dla sprzedawców. […]
TikTok wprowadza nową funkcję, dzięki której przejrzystość reklam będzie jeszcze łatwiejsza!
Popularna platforma stara się być transparentna w zakresie dystrybucji reklam. Z tym przekonaniem wprowadza nową funkcję, „Informacje o […]
Reklama na YouTube a domykanie sprzedaży
YouTube jest jednym z tych kanałów komunikacji, który z pewnością nie jest jeszcze w pełni […]
Czym jest „Anchor tekst” i dlaczego jest ważny w pozycjonowaniu stron?
Anchor tekst (znany też jako kotwica) to najczęściej fragment tekstu, pod którym kryje się link prowadzący […]
Pozycjonowanie sklepów internetowych – jak zwiększyć konwersję?
Sklep internetowy to specyficzny rodzaj biznesu, którego sukces zależny jest w dużej mierze od tego, […]
Źródła ruchu bezpośredniego w Google Analytics (klasyfikacja ruchu i metody optymalizacji)
Z artykułu dowiesz się: Czym są źródła w Google Analytics? Każdy właściciel strony internetowej chce, […]
Pozycjonowanie w Google Maps: dla kogo jest i dlaczego musisz tam być?
Pozycjonowanie w Google Maps jest ważnym elementem działań SEO dla firm, które świadczą usługi lub sprzedają […]
Kampania AdWords + Pozycjonowanie = usługa MIX, czyli jak odnieść sukces w wyszukiwarce nie tracąc fortuny
Reklama AdWords i pozycjonowanie to obecnie podstawy skutecznego prowadzenia firmy i kreowania jej wizerunku w Internecie. Ich […]
Kiedy spodziewać się pierwszych efektów pozycjonowania
Nie sposób precyzyjnie określić kiedy pojawią się pierwsze efekty pozycjonowania. Może to nastąpić po kilku […]
5 najczęstszych błędów w pozycjonowaniu stron www
1. Problemy z indeksacją serwisu Zdarza się, że serwisy internetowego posiadają zablokowaną możliwość indeksacji. Problem […]
Jak działa pozycjonowanie w Google?
Pozycjonowanie w Google warunkowane jest przez zmiany zasad, jakimi kierują się algorytmy wyszukiwarki. Stale są […]
Najpopularniejsze modele rozliczeń za pozycjonowanie
Pozycjonowanie w wyszukiwarce Google to jedna z najpopularniejszych, a zarazem przynoszących największe korzyści form reklamy on-line. Firmy […]
Pozycjonowanie lokalne – czym jest i co Ci da?
Pozycjonowanie lokalne (z ang. local SEO) to działania, które mają za zadanie zwiększenie widoczności strony […]
Jak radzić sobie z fałszywymi lub negatywnymi opiniami w Google Maps
Fałszywe opinie w Google Maps to coraz większy problem, który powoduje obniżanie globalnej oceny danego […]
Skuteczne opisy produktów
Stworzenie opisu produktu to bułka z masłem, w końcu co może być trudnego w zaprezentowaniu […]
Rodzaje reklam w sieci wyszukiwania
Istnieje wiele możliwośći reklamy w internecie. Najczęstsze rodzaje reklam internetowych to pozycjowniae lub kampanie w […]
Reguły automatyczne AdWords
Łatwiejsza obsługa kampanii Google AdWords! Jest to narzędzie ułatwiające zarządzanie kontami w systemie AdWords, służące do […]
13 zasad optymalizacji karty produktowej w sklepie internetowym
Uruchomienie sklepu internetowego musi wiązać się z dostosowaniem go do wytycznych Google oraz jego optymalizacji. […]
Czym są dane strukturalne i dlaczego warto je wdrażać?
Dane strukturalne to dodatkowe fragmenty kodu HTML, które pozwalają na oznaczenie wybranych elementów na stronie […]
Ktoś zmienił informacje o Twojej firmie w Google Maps? Sprawdź jak sobie z tym radzić!
Mapy Google to rozbudowany system, który posiada ogromną bazę danych punktów usługowych, firm i innych […]
Zadbaj o zadowolenie klienta za pośrednictwem mediów społecznościowych
Kanały Social Media to nie tylko źródło pozyskiwania nowych odbiorców, ale przede wszystkim bardzo istotny […]
Facebook zmienia algorytm News Feedu
Mark Zuckerberg poinformował świat, że w najbliższym czasie w newsfeedzie będziemy widzieli więcej postów znajomych, […]
Co zrobić, żeby zwiększyć zaangażowanie fanów na Facebooku? Cz. 1
Dzisiejszym wpisem chcielibyśmy zapoczątkować serię artykułów poświęconych tematowi, który spędza sen z powiek niejednemu content […]
Metody zgłaszania stron do Google
Dodanie strony do Google Istnieje kilka metod, które możemy zastosować, aby nasza witryna internetowa zostanie […]
Klient zawsze w centrum uwagi
Na etapie syntezy, grupa ludzi powołana do rozwiązywania problemów klientów, analizuje wszystkie dane na temat […]
Klient częścią zespołu
Wielu klientów sądzi, że zlecając agencji konkretne zadanie spełnia swoją rolę w pracach związanych z […]
Jak wykorzystać Facebooka do promowania działalności
Pierwszym sposobem na reklamę czegokolwiek przy pomocy Facebooka, jest założenie na nim strony związanej z […]
Empatia zamiast sympatii
Wielu ludzi myśli, że wie, czym jest empatia. Uważają oni, że jest to zdolność wczucia […]
Dobór słów kluczowych pod SEO i Adwords
Jednym z kluczowych elementów w przypadku pozycjonowania strony WWW jest nieustanne dbanie o to, by na bieżąco publikowana […]
Czy certyfikat SSL może zaszkodzić
Wielu początkujących i przyszłych właścicieli witryn internetowych zastanawia się, jakie elementy powinna zawierać ich strona […]
Coraz więcej mody w sieci
Coraz więcej Polaków decyduje się na kupowanie odzieży przez Internet. W związku z tym, kolejne […]
Co przeglądamy w internecie
Zmniejszenie sztywności dopasowań słów kluczowych w AdWords pozwala reklamodawcy na identyfikację zapytań, których nie miał […]
Account manager – o co pytać w trakcie briefingu
Pamiętajmy że umiejętność zadawania właściwych pytań jest sztuką, która może przynieść wymierne korzyści nie tylko […]